上陶电气有限公司
0577-6166 8617
首页
首页
关于我们
关于我们
公司简介
资质荣誉
公司实力
企业文化
关于我们
公司简介
资质荣誉
公司实力
企业文化
产品中心
产品中心
母线系统
隔离开关
高/低压熔断器
SMC电缆分支箱/JP柜
软铜排系列
塑壳/剩余电流动作断路器
刀开关系列
产品中心
母线系统
隔离开关
高/低压熔断器
SMC电缆分支箱/JP柜
软铜排系列
塑壳/剩余电流动作断路器
刀开关系列
下载中心
下载中心
解决方案
解决方案
新闻中心
新闻中心
联系我们
联系我们
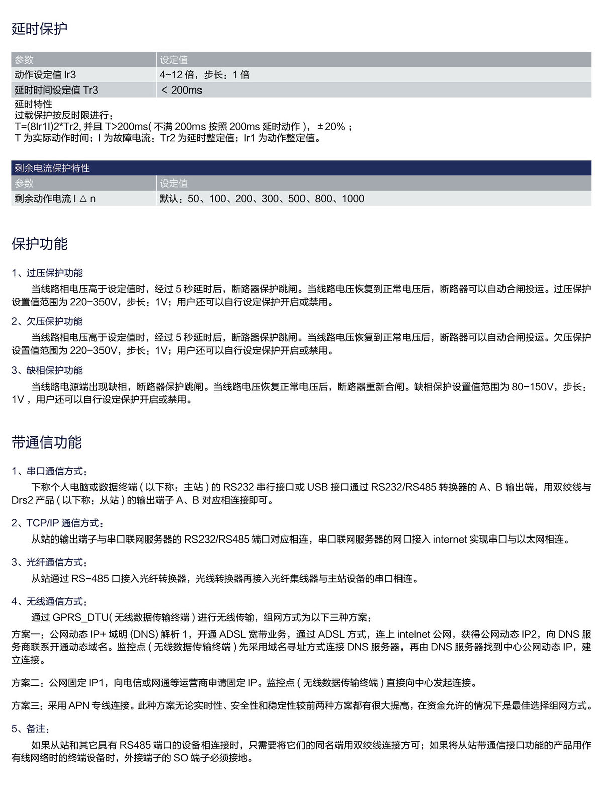
SEM1L数码管剩余电流动作断路器
当前位置:
首页
产品中心
塑壳/剩余电流动作断路器
产品中心
母线系统
隔离开关
高/低压熔断器
SMC电缆分支箱/JP柜
软铜排系列
塑壳/剩余电流动作断路器
刀开关系列
产品中心
母线系统
隔离开关
高/低压熔断器
SMC电缆分支箱/JP柜
软铜排系列
塑壳/剩余电流动作断路器
刀开关系列
SEM1L数码管剩余电流动作断路器
搜索
SEM1L数码管剩余电流动作断路器
如果您有任何问题可以联系我们!
联系我们
产品详情
返回
上一个:SEM1L液晶型剩余电流动作断路器
下一个:SM3E系列电子式塑壳断路器
相关产品
HS12侧方正面杠杆操作机构式刀形转换开关
STGL系列负荷隔离开关
圆筒螺栓连接式熔断体
软母排配件
点击
隐藏
电话
咨询
0577-6166 8617
客服热线